在天龙八部手游中,技能进阶是提升角色战斗力的核心玩法之一。每个门派都有独特的进阶路线,掌握好技能进阶的技巧,能让你的角色在PK和副本中脱颖而出。进阶不仅仅是简单的等级提升,还涉及到材料收集、属性点分配、技能搭配等复杂系统,需要玩家深入理解游戏机制才能发挥最大效果。
![天龙八部技能怎么进阶[图1]](https://static.bvlsj7.cn/uploads/20260111/6962e92250f970.03095551.png)
想要进阶技能,首先要积累足够的技能经验。日常刷怪、完成主线任务、参与限时活动都是获取经验的重要途径。尤其是高级BOSS和副本,往往能掉落大量技能经验道具。有些玩家会忽略主线任务,但其实很多关键技能的解锁都藏在主线剧情里,跟着任务走不仅能拿经验,还能开启新的技能树。组队刷怪效率更高,找个固定队伍每天刷满经验上限是进阶的基础。
![天龙八部技能怎么进阶[图2]](https://static.bvlsj7.cn/uploads/20260111/6962e9228e9ee5.19289204.png)
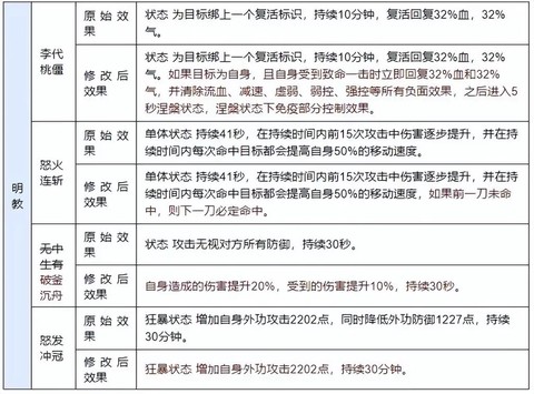
每个技能的进阶条件各不相同,通常需要角色达到特定等级,并消耗游戏币或特殊材料。比如少林的金刚不坏体需要角色80级才能进阶,而明教的炎龙无双则要求第三本修炼点到满级。进阶材料主要来自世界BOSS、帮派任务和特殊活动,像"珍珑棋局"副本就专门产出技能突破石。建议加入活跃帮派,组团打高级材料本会比单刷效率高很多。
进阶后的技能搭配比单纯提升等级更重要。以少林为例,金刚掌进阶后可以衔接罗汉拳形成控制链,伏虎拳适合搭配达摩剑法打爆发。有些技能存在隐藏联动效果,比如先使用"狮子吼"降低敌人抗性,再释放"大力金刚指"能多造成15%伤害。多研究技能描述里的"对XX状态敌人额外造成伤害"这类细节,往往能发现强力连招。
属性点分配直接影响进阶技能的威力。近战门派如丐帮要侧重力量属性强化"降龙十八掌"的伤害,而峨眉这类辅助职业则需要根骨来提升治疗量。游戏中有NPC可以付费重置属性点,建议准备多套加点方案应对不同场景。PVP时可以适当加些身法提高闪避,下副本则优先保证输出或治疗强度。
招式升级是很多人忽略的细节。进阶技能解锁后,还需要用升级石强化效果。这类道具主要通过竞技场积分兑换,所以每天记得打满10场。有个小技巧是保留低级升级石合成高级的,虽然耗时但性价比更高。某些稀有升级石只在特定时段的活动产出,关注游戏内公告很重要。
PVP玩家要特别注意技能进阶顺序。控制类技能建议优先进阶,比如天山的"雪花六出"进阶后冰冻概率大幅提升。而群体输出技能在团战中收益更高,比如逍遥的"溪山行旅"进阶后范围扩大,在帮派战里能发挥奇效。记住进阶技能有24小时冷却期,重要比赛前记得检查技能状态。
老玩家都知道"修道系统"对技能的影响。少林心法能缩短所有技能冷却时间,达摩剑法则提升暴击伤害。建议主修一个方向,等核心技能满阶后再考虑多修。最近版本新增的"经脉突破"系统可以强化特定系别的技能效果,根据当前主流玩法选择合适的经脉很重要。
实战检验永远是检验技能搭配的唯一标准。建议多去校场切磋,记录不同技能组合的伤害数据。有个实用技巧是开启战斗统计插件,它能直观显示每个进阶技能的伤害占比和命中率。根据这些数据调整连招顺序,往往比盲目堆战力更有效。
随着游戏版本更新,技能平衡会定期调整。上周更新就削弱了慕容的"破天式"眩晕时长,同时加强了星宿的"毒蟾功"持续伤害。养成关注更新公告的习惯,及时调整主力技能,避免资源浪费在被削弱的技能上。职业选手通常会准备2-3套不同流派的技能方案应对版本变动。





